
课程介绍:
这套课程专为想在抖音做同城生意的商家打造,尤其是餐饮老板。课程分为四大模块,带你系统打通抖音获客全流程:从零起步做好短视频内容、搭建高转化直播间、掌握精准投流技巧,再到将公域流量沉淀为私域资产。不讲复杂理论,只教一看就懂、学了就能用的实战方法,帮你把抖音真正变成持续赚钱的引流工具。
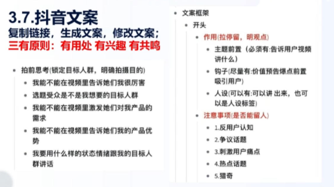
视频截图:

课程目录:
01.抖音的重要性.mp4
02.为什么要找对标.mp4
03.什么是合格的对标账号.mp4
04.找对标的具体方法.mp4
05.爆款视频结构分析.mp4
06.短视频文案框架(上).mp4
07.短视频文案框架(下).mp4
08.如何使用AI优化文案.mp4
09.短视频三大类型.mp4
10.如何做账号搭建.mp4
11.如何拍摄剪辑视频.mp4
12.发布后数据不好如何优化.mp4
13.起号常见误区.mp4
14.一般常见问题与执行动作加结尾.mp4
15.直播需要的设备及账号定位.mp4
16.直播间场景拆解与搭建.mp4
17.直播间账号搭建及账号检测与养号.mp4
18.直播间名词解释及底层逻辑.mp4
19.餐饮直播间话术.mp4
20.团购组品技巧直播间拆解方法与违规话术.mp4
21.直播常用的三大工具及直播间维护.mp4
22.直播复盘及常见问题.mp4
23.投流的目的及什么视频需要投流.mp4
24.什么是效果好的营销视频蓝V和非蓝V的区别.mp4
25.如何在抖音卖团购.mp4
26.做同城卖团购改如何投流.mp4
27.抖音招商收学员如何投流.mp4
28.投流数据登记及执行动作.mp4
29.私域的概述公域如何引流到私域.mp4
30.私域如何养号.mp4
31.私域五件套打造.mp4
32.微信标签应用及私域触达方法.mp4
33.私域日常工作细化.mp4
立即下载














暂无评论内容